[ 索引号 ] 115002420091464791/2025-00017
[ 发文字号 ]
[ 主题分类 ] 统计
[ 体裁分类 ] 统计分析
[ 发布机构 ] 酉阳县统计局
[ 有效性 ]
[ 成文日期 ] 2025-07-31
[ 发布日期 ] 2025-07-31

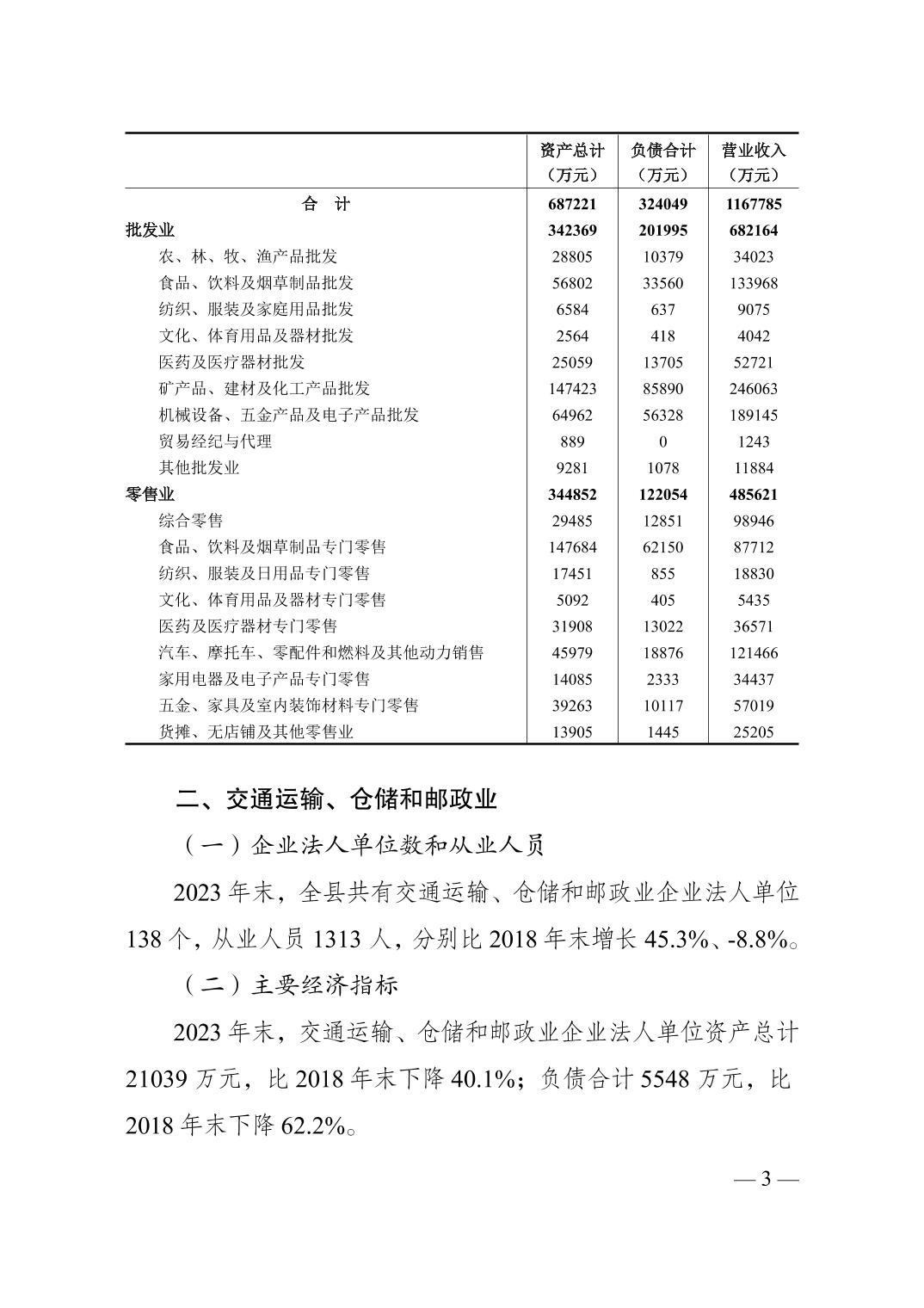
重庆市酉阳土家族苗族自治县第五次全国经济普查公报(第四号)

字号:


扫一扫在手机打开当前页

附件下载

Baidu
map